资源名称:VS2005制作Web安装程序 中文版 word格式 用VS2005来制作exe安装文件
内容简介:VS2005制作Web安装程序
网站完成后,需要部署到目标机器上,方法有很多,直接把文件Copy到目标机器上,执行SQL脚本,配置IIS,这样可以做到;也可以使用InstallShield这样到专业制作软件来打包。本篇文章是使用VS2005自带到安装部署工具来制作exe安装文件。
涉及到到内容包括:使用安装部署工具,建立数据库,配置IIS,文件操作,注册表等。参考了网上关于使用VS制作安装程序的文章。环境:Windows2003 + VS2005 + SQL2005。
注:本文只是为了实现,没有强调方法,变量等的写法标准。
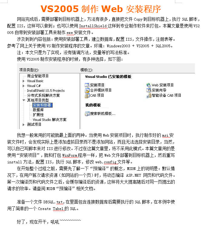
使用VS2005制作安装程序的时候,有多种选择
我想一般常用的可能就最上面的两种。当使用Web安装项目时,执行制作好的msi安装文件时,会发现实际上是添加虚拟目录而不是添加网站,而且无法选择安装目录,当然,可以自己写脚本来对IIS进行修改。不过在这篇文章里,将不采用此模式。本篇文章用的是使用“安装项目”,就和打包WinForm程序一样,把Web文件部署到目标机器上,然后重写install方法,配置IIS,执行SQL脚本,修改web.config文件等。
在开始整个过程之前,需要先了解一下“预编译”的概念,MSDN上的说明是:默认情况下,在用户首次请求资源(如网站的一个页)时,将动态编译 ASP.NET 网页和代码文件。第一次编译页和代码文件之后,会缓存编译后的资源,这样将大大提高随后对同一页提出的请求的效率。请查阅MSDN“预编译”相关文档。
准备一个文件DBSQL.txt,在里面包含连接数据库后需要执行的SQL脚本,在本例中使用了简单的一个Create Tabel的SQL。
好了,现在开干,吼吼~~~~~~~~~~
打开VS2005,打开一个网站项目,这里是打开的本地localhost
新加一个页面,随便取个名字(本文中为ClientCallback.aspx),然后写一个简单的按钮事件即可,这不是本文的重点,由你随意处理^_^ 再添加web配置文件即web.config,在下添加
此文件到时候是需要发布到目标机器上的。(关于连接数据库字符串,VS2005里面有专门的connectionStrings,本文未使用,可查阅帮助)
点击生成网站,访问页面,ok!
资源截图:

常见问题FAQ
- 美化包支持最新版本吗?
- 云资源站最新美化支持永久更新!