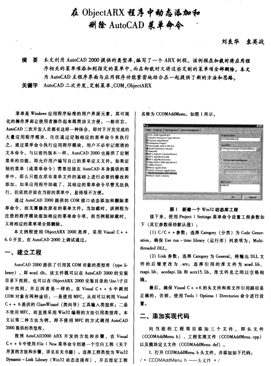
资源名称:在ObjectARX程序中动态添加和删除AutoCAD菜单命令 PDF 资源截图: ASP.NET技术开发教程 C#编程视频教程 net开发 net开发教程 net教程 net编程 net编程教程 net视频教程 RIPRO主题是一个优秀的主题,极致后台体验,无插件,集成会员系统刺客资源吧 » 在objectARX程序中动态添加和删除AutoCAD菜单命令 PDF_NET教程 常见问题FAQ 美化包支持最新版本吗?云资源站最新美化支持永久更新!