资源名称:Web 应用的安全性测试入门 中文
安全性测试(security testing) 是有关验证应用程序的安全服务和识别潜在安全性缺陷的过程。
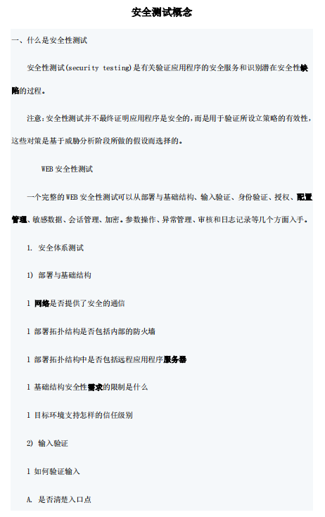
一个完整的 WEB 安全性测试可以从部署与基础结构、输入验证、身份验证、授权、 配置管理、敏感数据、会话管理、加密。参数操作、异常管理、审核和日志记录等几个方面入手。
随着越来越多的重要数据都存储在 web 应用上,以及网络事务数量的增长,适当的基于网络应用程序的安全性测试也变得相当重要。安全性测试是指机密的数据确保其机密性(例如,不是将其暴露给不恰当的不被授权的个人或用户实体)以及用户只能在其被授权的范围进行操作(例如,一个用户不应该能够单方面有权限屏蔽掉网站的某一功能,一个用户不应该能够在某种无心的状态下改变网络应用程序的功能)的这样一个过程。
资源截图:

常见问题FAQ
- 美化包支持最新版本吗?
- 云资源站最新美化支持永久更新!