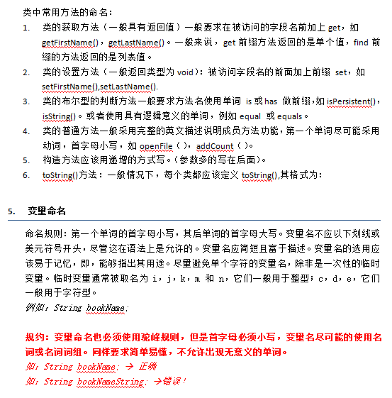
资源名称:Android编码规范 中文

 

 

资源截图:

image.png

RIPRO主题是一个优秀的主题,极致后台体验,无插件,集成会员系统
刺客资源吧 » Android编码规范 中文

常见问题FAQ

美化包支持最新版本吗?
云资源站最新美化支持永久更新!

发表回复

VIP 享更多特权,建议使用QQ登录