资源名称:Android驱动开发全过程(硬件抽象层hal概要介绍) 中文
Android的硬件抽象层,简单来说,就是对Linux内核驱动程序的封装,向上提供接口,屏蔽低层的实现细节。也就是说,把对硬件的支持分成了两层,一层放在用户空间(User Space),一层放在内核空间(Kernel Space),其中,硬件抽象层运行在用户空间,而Linux内核驱动程序运行在内核空间。
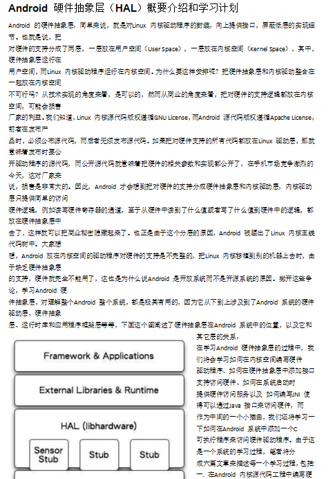
资源截图:

常见问题FAQ
- 美化包支持最新版本吗?
- 云资源站最新美化支持永久更新!
资源名称:Android驱动开发全过程(硬件抽象层hal概要介绍) 中文
Android的硬件抽象层,简单来说,就是对Linux内核驱动程序的封装,向上提供接口,屏蔽低层的实现细节。也就是说,把对硬件的支持分成了两层,一层放在用户空间(User Space),一层放在内核空间(Kernel Space),其中,硬件抽象层运行在用户空间,而Linux内核驱动程序运行在内核空间。
资源截图:
