资源名称:salt使用
内容简介:
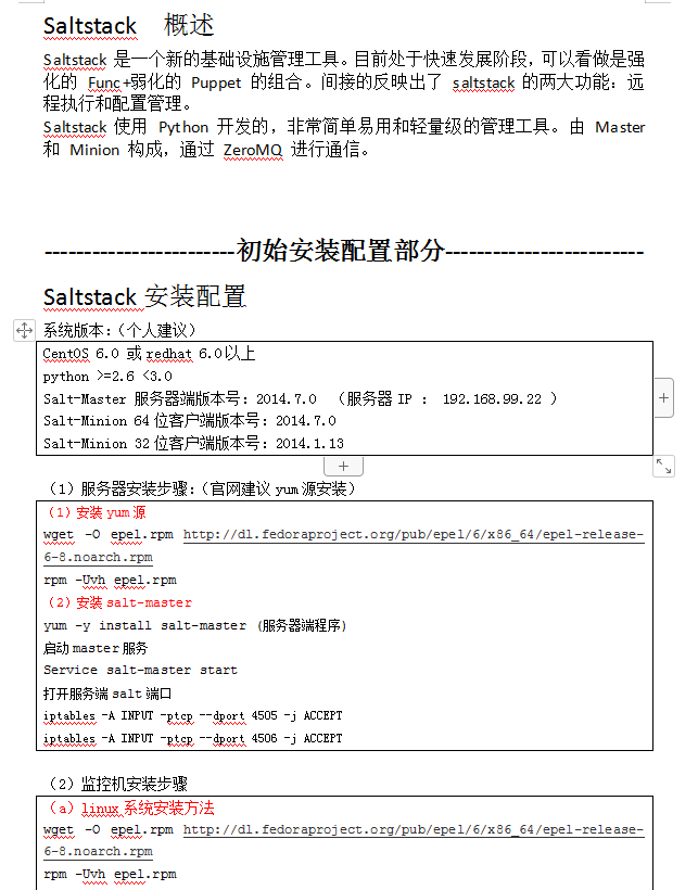
Saltstack 是一个新的基础设施管理工具。目前处于快速发展阶段,可以看做是强化的 Func+弱化的 Puppet 的组合。间接的反映出了 saltstack 的两大功能:远程执行和配置管理。
资源截图:

常见问题FAQ
- 美化包支持最新版本吗?
- 云资源站最新美化支持永久更新!
资源名称:salt使用
内容简介:
Saltstack 是一个新的基础设施管理工具。目前处于快速发展阶段,可以看做是强化的 Func+弱化的 Puppet 的组合。间接的反映出了 saltstack 的两大功能:远程执行和配置管理。
资源截图:
