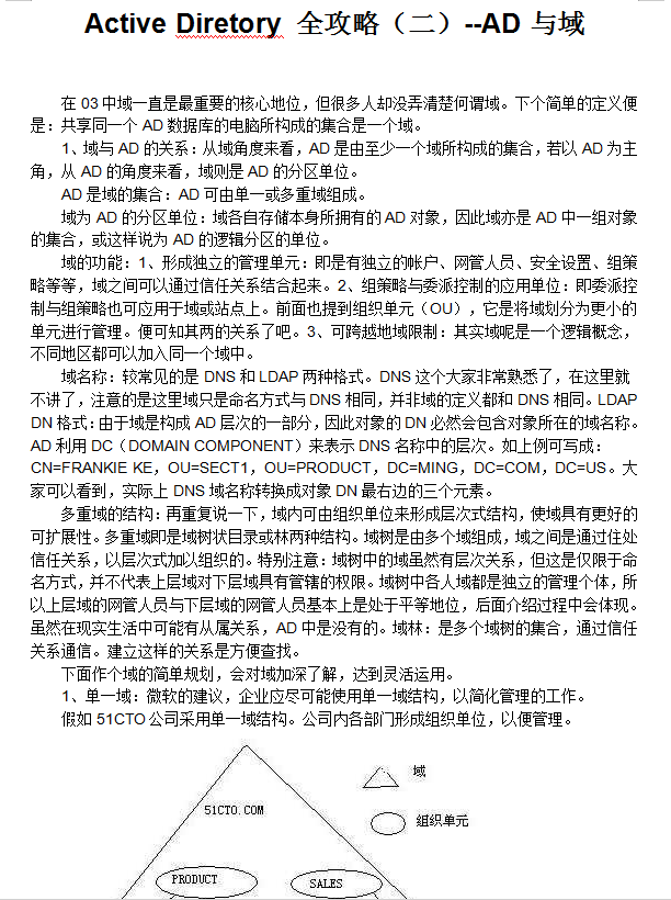
资源名称:Windows server 2003 Active Diretory 全攻略 资源截图: linux工程师 linux教程 windows教程 云磁盘 服务器教程 服务器系统技术 虚拟云主机系统 RIPRO主题是一个优秀的主题,极致后台体验,无插件,集成会员系统刺客资源吧 » Windows server 2003 Active Diretory 全攻略_服务器教程 常见问题FAQ 美化包支持最新版本吗?云资源站最新美化支持永久更新!