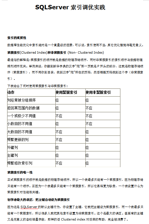
资源名称:SQLServer索引调优实践 资源截图: Access数据库开发 MYSQL数据库 nosql数据库 Oracle数据库技术 SQL Server从入门到精通 数据库 数据库工程师 数据库技术 数据库教程 RIPRO主题是一个优秀的主题,极致后台体验,无插件,集成会员系统刺客资源吧 » SQLServer索引调优实践_数据库教程 常见问题FAQ 美化包支持最新版本吗?云资源站最新美化支持永久更新!