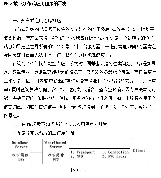
资源名称:PB环境下分布式应用程序的开发 中文 本文档主要讲述的是PB环境下分布式应用程序的开发 资源截图: linux工程师 linux教程 windows从入门到精通 操作系统 操作系统技术 操作系统教程 服务器教程 RIPRO主题是一个优秀的主题,极致后台体验,无插件,集成会员系统刺客资源吧 » PB环境下分布式应用程序的开发 中文_操作系统教程 常见问题FAQ 美化包支持最新版本吗?云资源站最新美化支持永久更新!