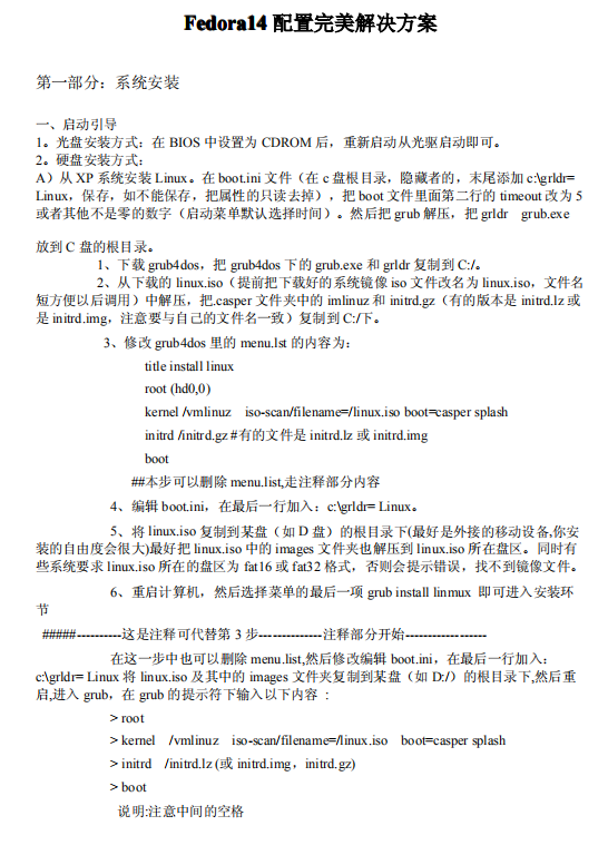
资源名称:Fedora14配置完美解决方案 中文PDF 资源截图: linux工程师 linux教程 windows从入门到精通 操作系统 操作系统技术 操作系统教程 服务器教程 RIPRO主题是一个优秀的主题,极致后台体验,无插件,集成会员系统刺客资源吧 » Fedora14配置完美解决方案 中文PDF_操作系统教程 常见问题FAQ 美化包支持最新版本吗?云资源站最新美化支持永久更新!