资源名称:linux下配置tomcat集群的负载均衡 中文
本文档主要讲述的是linux下配置tomcat集群的负载均衡;集群是一组协同工 作的服务实体,用以提供比单一服务实体更具扩展性与可用性的服务平台。在客户端看来,一个集群就象是一个服务实体,但 事实上集群由一组服务实体组成。
资源截图:

常见问题FAQ
- 美化包支持最新版本吗?
- 云资源站最新美化支持永久更新!
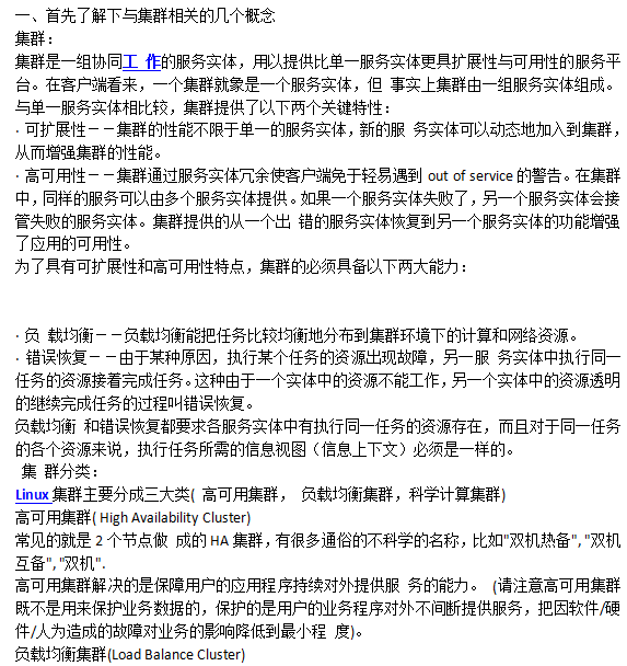
资源名称:linux下配置tomcat集群的负载均衡 中文
本文档主要讲述的是linux下配置tomcat集群的负载均衡;集群是一组协同工 作的服务实体,用以提供比单一服务实体更具扩展性与可用性的服务平台。在客户端看来,一个集群就象是一个服务实体,但 事实上集群由一组服务实体组成。
资源截图:
